首页
高考资讯
复习与备考
高考作文
高考助考
试题库
大学介绍
大学专业解读
招生信息
高考志愿填报
字典词典
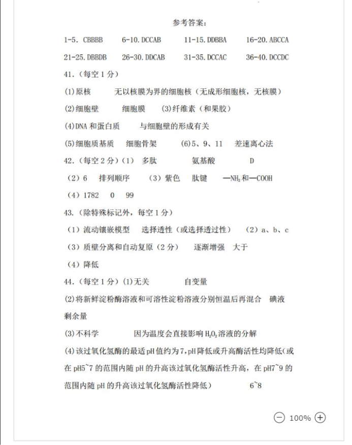
2023黑龙江生物高考模拟试题
2024.04.12
相关文章!
福建2023高三质检联考历史试题
2024.04.12
2022年天津市高考英语冲刺试卷
2024.04.12
2023八省联考湖南数学试卷及答
2024.04.12