首页
高考资讯
复习与备考
高考作文
高考助考
试题库
大学介绍
大学专业解读
招生信息
高考志愿填报
字典词典
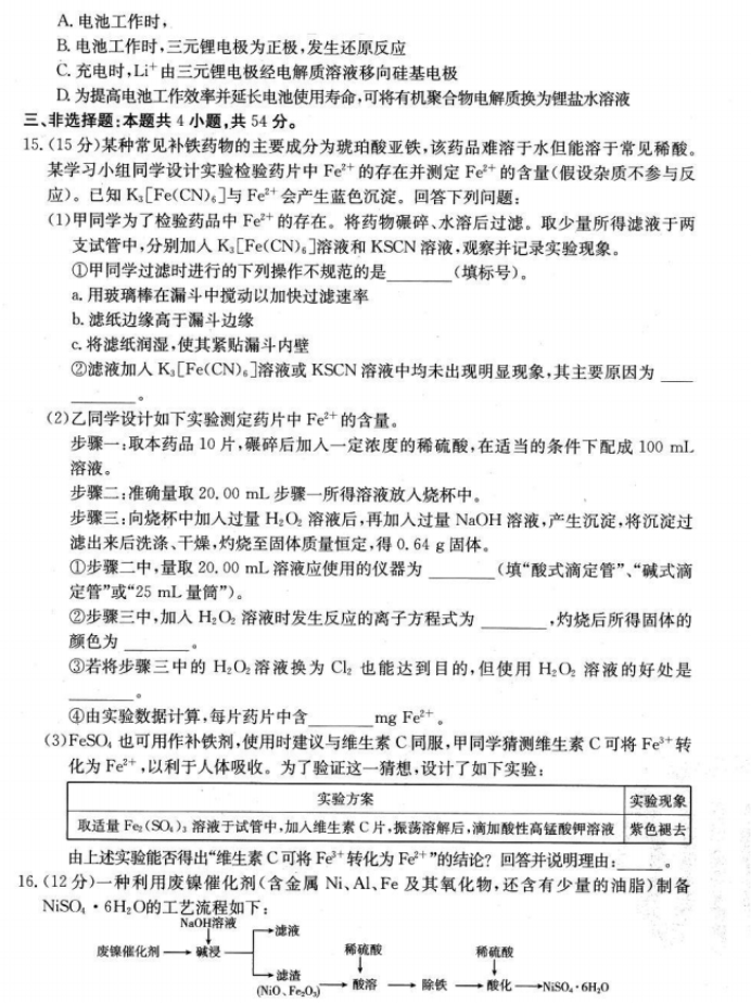
2023湖南金太阳联考化学试题及参考答案
2024.04.14
相关文章!
山东省潍坊市2023高考冲刺地理
2024.04.14
2022年天津市高考英语冲刺试卷
2024.04.14
2022广西高考文科数学试题
2024.04.14