首页
高考资讯
复习与备考
高考作文
高考助考
试题库
大学介绍
大学专业解读
招生信息
高考志愿填报
字典词典
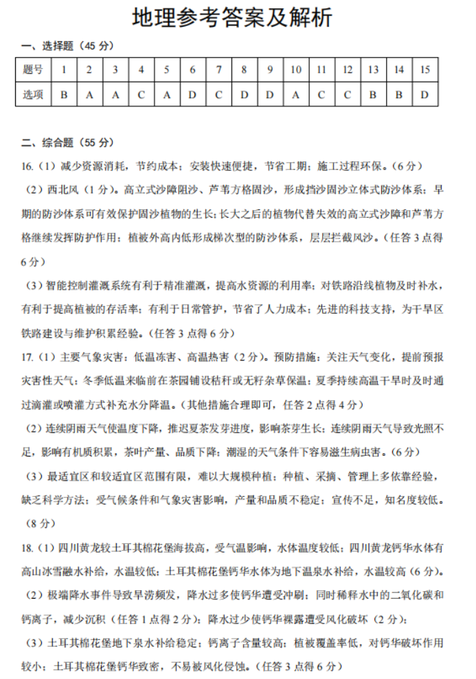
湖北2023高三9月起点考试地理试题及答案
2024.04.14
相关文章!
2023山东省菏泽市郓城一中高考
2024.04.14
2022年天津市高考英语冲刺试卷
2024.04.14
全国甲卷2022高考理科数学试题
2024.04.14