南京艺术学院2023本科招生简章
南京艺术学院2023本科招生简章发布,报名要求符合教育部发布的普通高等学校招生工作规定中报名条件,并取得高考报名资格者均可报考南京艺术学院。

2023南京艺术学院报考条件
1.符合教育部发布的普通高等学校招生工作规定中报名条件,并取得高考报名资格者均可报考。
2.部分专业身体条件要求:
①音乐表演(声乐演唱、歌舞剧)专业、流行音乐(演唱):发声器官.听觉器官无实质性病变,男身高1.70米以上、女身高1.60米以上,专业特别优秀者,条件可适当放宽;
②音乐表演(中国乐器演奏、管弦与打击乐器演奏、钢琴与键盘乐器演奏)专业、流行音乐〔演奏):听觉器官无实质性病变;
③表演、播音与主持艺术专业:口齿清楚、发声器官无实质性病变,男身高1.73米以上、女身高1.63米以上,专业特别优秀者,条件可适当放宽;
④舞蹈表演专业:男身高1.75米以上、女身高1.65米以上,专业特别优秀者,男身高不得低于1.72米、女身高不得低于1.62米;
⑤录音艺术专业;听觉器官无实质性病变。
3.按教育部要求,考生若报考省级艺术类统考已涵盖的专业,须省级统考合格。南京艺术学院在艺术类批次招生的专业(含招考方向)与各省级艺术类统考子科类对应关系,考生可登录南京艺术学院招生工作网详见南京艺术学院发布的《南京艺术学院2023年在艺术类批次录取本科专业与省级艺术类统考子科类对照关系》。
南京艺术学院2023专业考试报考规定
1、江苏省考生
①报考绘画、中国画、雕塑、公共艺术、环境设计、视觉传达设计、服装与服饰设计、工艺美术(含与苏工艺联合培养4+0项目)、产品设计、艺术与科技、戏剧影视美术设计、摄影、动画、数字媒体艺术(含中外合作办学)专业的江苏省考生,只需参加江苏省美术专业统考。
报考传媒学院广播电视编导专业的江苏省考生,只需参加江苏省编导专业统考。
美术学、艺术设计学、戏剧影视文学、影视摄影与制作、广告学、文物保护与修复、非物质文化遗产保护、艺术史论、艺术教育、公共事业管理、文化产业管理、艺术管理专业,只招收普通类考生,考生直接参加江苏省文化课高考,专业免试,依据江苏省普通类本科相应批次分数线,按考生高考文化成绩择优录取。
南京艺术学院高等职业教育学院各专业只面向江苏省招收中职职教高考考生,考生只需参加江苏省中职职教高考艺术类相关专业技能考试。
②报考除以上专业外其它在艺术类批次录取专业的江苏省考生,必须参加南京艺术学院组织的专业考试(即:校考)。
③报考音乐表演(声乐演唱、中国乐器演奏、管弦与打击乐器演奏、钢琴与键盘乐器演奏、歌舞剧)、作曲与作曲技术理论、音乐学、音乐教育、流行音乐、音乐学〔音乐传播、乐器修造)专业的江苏省考生,均须参加江苏省音乐专业统考,且成绩合格,否则,上述专业校考成绩无效。
2、外省考生
①报考南京艺术学院在艺术类批次录取专业的外省考生,除美术设计类、广播电视编导专业只需参加所属省美术、设计类、编导类省级统考外,其余专业均须参加南京艺术学院组织的专业校考。
②南京艺术学院在外省艺术类批次录取的校考专业,艺术兼文科、艺术兼理科考生均可报考。
③南京艺术学院各专业在新疆维吾尔自治区,只接受计划类型为“普通类”的考生报考(即以汉语言参加高考的考生均可报考)。
3.考生报考专业涉及到所属省级统考(或联考)有达标要求的,考生必须参加省级统考(或联考),且成绩合格。
4、考试交验的材料
①参加网络线上考试时,考生须根据考试系统提示要求进行验证、核实身份后,参加考试。
参加现场考试时,考生须交验身份证原件、网上打印的南京艺术学院专业考试准考证、考生所属省(市、区)招生办高考报名后发给的“艺术类专业报考证”原件。
②所有考生,均需验证无误后方可参加考试。身份证原件如丢失或未办理需提供临时身份证。
5、考试纪律
根据教育部文件精神,对在南京艺术学院艺术专业考试中被认定为作弊的考生,南京艺术学院将其作弊情况书面报生源所属省级招生主管部门。
2023南京艺术学院招生名额及录取办法



校考报名及考试相关安排
报名参加南京艺术学院艺术类专业校考的考生,须于2022年12月30日-2023年1月7日关注“南京艺术学院招生考试”微信公众号进行报名、缴费(微信报名、缴费系统关闭维护时间为每天的00:00—4:00 )。
缴费前请认真核对报考信息,因信息填写错误造成的后果由考生自行承担。南京艺术学院通过教育部信息交互平台对所有报名考生进行报考资格审核,凡报考资格审核不通过的考生,参加南京艺术学院专业考试成绩无效。
有初复试的专业,初试为网络在线考试;复试及只有一轮考试的专业考试形式,将根据新冠肺炎疫情防控要求及南京艺术学院考试工作总体安排最终确定。请广大考生密切关注南京艺术学院招生工作网(发布的相关公告,或登录“南京艺术学院招生考试”微信公众号报名系统查看相关安排。
2023年1月1-8日,考生根据报名系统中显示的本人考试时间进行网上初试。考生在完成专业报名缴费后即可申请该专业的网上模拟考试,考生申请网上模拟考试次数不限。正式开考前,考生必须至少完成1次完整的网上模拟考试。
初试合格的考生,须密切关注南京艺术学院招生工作网相关公告或登录微信公众号报名系统,查看办理复试手续相关要求,按报名系统提示要求进行相应操作,做好考前准备,按时参加复试。
只有一轮考试的专业,考生须密切关注南京艺术学院招生工作网相关公告或登录微信公众号报名系统,按报名系统提示要求进行相应操作,做好考前准备,按时参加专业考试。
网上报名、选报专业及网上缴费时间截止至2023年1月7日18:00,逾期不予补报(现场不接受报名及现金缴费)。考生网上确认缴费后不予退费。
报考专业需要预约或确认考试时间的考生,未在规定时间内进行网上预约或确认考试时间,对考生参加考试造成影响的,后果由考生自行承担。
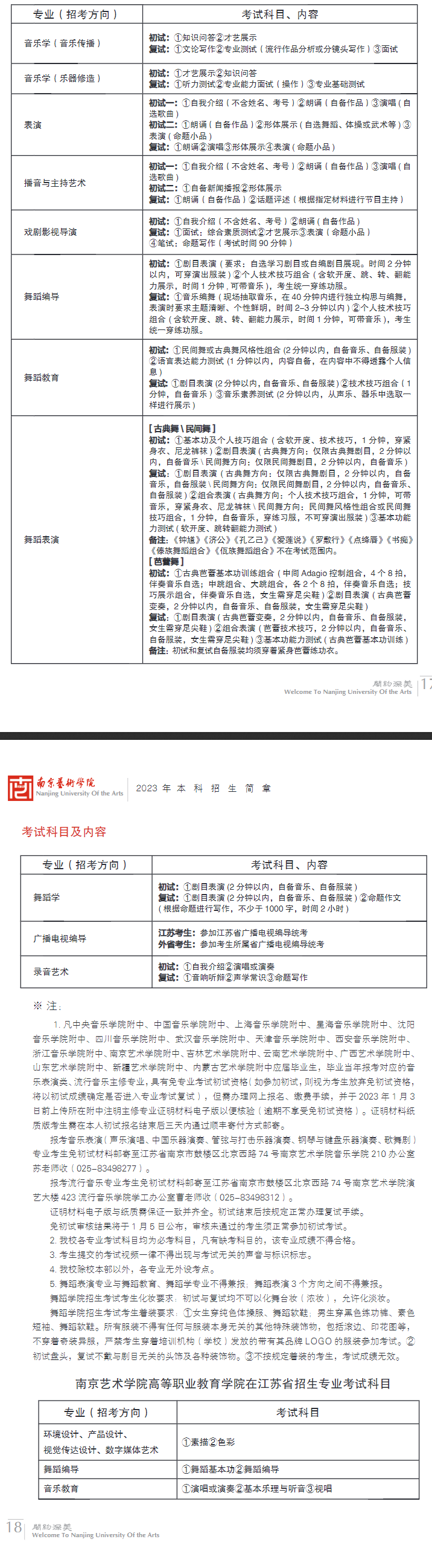
各专业考试安排如下:

考试科目及内容如下:

