网站首页  高考复习资料  高考英语词汇  高考汉语字词  高考文言文  古诗文阅读  旧版资料

请输入您要查询的高考复习资料:

 

标题 陕西2024年普通高校招收定向培养军士通知
内容
    ? ? ? 各市(区)考试管理中心(教育考试中心、教育考试院、招生办),各县(区)考试管理中心(招生办),各市人民政府征兵办公室,各县(区)人民政府征兵办公室,各有关高校:
    为做好2024年普通高校招收定向培养军士(含警士,下同)工作,根据教育部、军委政治工作部和军委国防动员部《关于做好2024年招收定向培养军士工作的通知》(军政〔2024〕363号),结合我省实际,现就有关事项通知如下:
    
    一、报考条件
    报考定向培养军士的考生须为报名参加2024年普通高等学校招生全国统一考试的文史或理工类考生,年龄不超过20周岁(2004年8月31日以后出生),未婚,志愿至少服现役满5年,其政治和身体条件按照征集义务兵的规定执行。
    二、招生办法
    定向培养军士招生纳入全国普通高校招生,执行国家和陕西省招生录取相关政策规定。
    (一)宣传报名
    各级征兵办公室、招生办、高校和普通高级中学要提前做好定向培养军士招生宣传工作,充分发挥网络、电视、广播、报刊等媒体作用,通过印发简章、发布信息、开展咨询等形式,向考生、家长和中学介绍报考的条件、程序、专业、数量、培养目标、待遇、毕业去向等相关信息。各院校在陕招生计划可登录陕西省教育考试院门户网站(网址:https://www.sneea.cn)或陕西招生考试信息网(网址:https://www.sneac.com)查询。
    (二)志愿填报
    定向培养军士志愿填报在提前批次文史、理工类专科志愿栏内,填报时间为6月24日12∶00至6月27日12∶00。高考成绩达到高职(专科)批次最低控制分数线的考生登录陕西省教育考试院门户网站或陕西招生考试信息网填报志愿。设3个院校梯度志愿,每所院校设3个专业志愿,同时设有“愿录取到其他专业”的调剂表态栏。
    (三)体格检查
    体检由各市征兵办公室统一集中组织,时间为7月4日至7月10日,具体时间由各市征兵办公室确定并负责通知考生,并提前报告省征兵办公室。
    网上填报志愿结束后,省招办根据考生志愿和高考成绩从高到低的顺序,按照高校招生计划数4倍分院校、分科类、分性别确定参加我省体格检查的考生名单,若有关高校第一志愿上线考生数量不足时,可扩大到非第一志愿的上线考生。名单将在陕西省教育考试院门户网站上公开。6月28日前,省招办将参加体检的考生信息(姓名、民族、身份证号、毕业学校、家庭住址、联系方式等)提供给省征兵办公室,由省征兵办公室分发各市。各市征兵办公室要按照征兵体检有关规定和要求,严密组织实施。
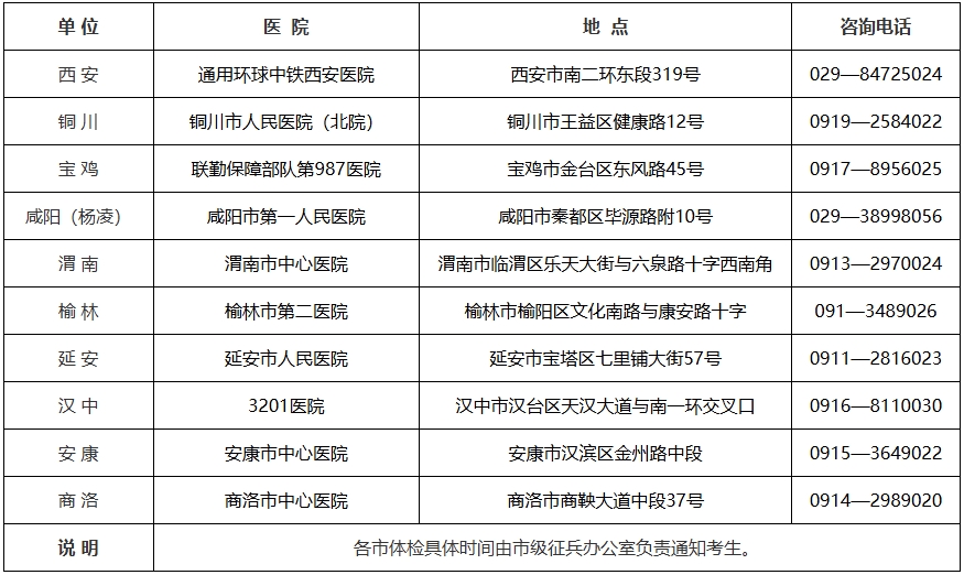
    各市(区)考生参加体检地点及咨询电话见附件。
    (四)政治考核
    由考生所在地市级征兵办公室指导县级征兵办公室,参照征集义务兵的工作规定组织实施。《应征公民政治考核表》由市级或县级征兵办公室统一印制,考生可前往县级征兵办公室领取,考核截止时间为7月10日。各市征兵办公室于7月11日前,将经审核后的体格检查和政治考核合格人员花名册(含电子版)上报省征兵办公室,8月20日前将录取考生的《应征公民体格检查表》、和《应征公民政治考核表》报送省征兵办公室。
    (五)投档录取
    定向培养军士录取安排在提前批次专科段进行,执行高职(专科)录取最低控制分数线。省招办从第一志愿上线且体格检查和政治考核合格考生中,按照规定比例向有关高校顺序投档,由高校择优录取。投档比例严格执行院校招生计划的110%(投档数量按四舍五入取整),除同分考生外,严禁超比例投档。当第一志愿生源不足时,省招办从第二、第三志愿中根据缺额按照1∶1的比例向招生院校补充档案。当3个志愿人数仍不足时,采取征集志愿方式从体格检查、政治考核合格的上线考生中补充,投档比例按照1∶1执行。
    7月11日前,省征兵办公室将体格检查和政治考核合格考生名单和数据库提供给省招办。8月10日前,省招办将录取名单发送省征兵办公室。省征兵办公室将录取名单发送招收部队,建立完善档案资料,移交招生高校装入学生档案。
     ? ? ? ?三、联合培养
    定向培养军士学制3年,毕业后取得大专学历。前2.5学年由定向培养高校负责培养,招收部队应当协助做好专业课教学工作;后0.5学年组织入伍实习,包括入伍训练和岗前培训,由招收部队负责。
    (一)教学管理
    定向培养高校应当单独组建班次,每班不超过50人。招生开始前,招收部队应当本着专业对口和指导便利的原则指定教学指导机构,会同定向培养高校制定人才培养方案、设置专业课程,做好教学准备工作;定向培养军士对象在校学习期间,教学指导机构应当加强培养跟踪,促进教学与使用的对接。定向培养高校所在地的县级以上征兵办应当指导做好定向培养军士对象的日常管理和军政训练。
    (二)淘汰
    定向培养军士对象入学1个月内,定向培养高校所在地的县级以上征兵办应当指导定向培养高校组织身体复查;不符合条件的,取消定向培养资格,由所在定向培养高校按照普通地方生调整至其他班次学习。定向培养军士对象在校学习期间,因身体原因不适宜服现役的,由定向培养高校按照普通地方生调整到其他班次学习;因个人原因未完成在校课程、考试不合格,违反校规校纪受到处分或者违法犯罪,以及拒绝入伍经教育无效的,取消其定向培养资格,按照相关法律、法规和所在定向培养高校学生管理规定予以处理。淘汰后空缺的培养计划,不再组织递补。
    (三)毕业
    定向培养军士完成入伍训练的,准予毕业,毕业时不返回定向培养高校,由招收部队通报定向培养高校直接为其办理毕业相关手续;未完成入伍训练,或者入伍实习期间因政治、身体等原因不适宜服现役的,经招收部队具有相应批准权限的政治工作部门批准,由定向培养高校所在地的县级人民政府征兵办公室注销其入伍手续,定向培养高校负责接回并按照普通地方生予以复学。
    四、入伍办理
    定向培养军士对象完成规定课程、修满规定学分,由定向培养高校所在地的县级以上征兵办会同招收部队结合上半年义务兵征集组织体格检查和政治考核;符合服现役条件的,由定向培养高校所在地的县级人民政府征兵办公室办理入伍手续,入伍时间为毕业当年的3月1日。招收部队派出接兵人员,会同定向培养高校所在地的县级人民政府征兵办公室完成档案交接,将招收的军士统一接入部队。
    招收定向培养军士的档案材料主要包括:《招收军士入伍批准书》、《应征公民体格检查表》、《应征公民政治考核表》,以及入伍之前建立的学生档案、党(团)员材料等。
    五、任命和待遇
    定向培养军士入伍实习结束后,由所在部队按照招收军士首次授予军士军衔级别有关规定,确定其军衔级别、授予军士军衔,军衔时间自毕业当年的9月1日起算。定向培养军士批准入伍后至首次授予军衔期间,按照第一年度义务兵标准发放津贴、保障伙食,享受相应医疗、保险和抚恤等待遇;授予军士军衔后,自军衔起算之日起执行军士工资及相关待遇标准。
    六、经费保障
    定向培养军士工作中宣传、体检、政治考核及正常办公等所需经费,列入各级征兵办公室年度征兵经费予以保障。高校办学所需经费、培养对象学费及生活补助执行国家有关政策规定。考生参加体检往返路费、食宿费自理。
    七、工作要求
    (一)加强组织领导,确保工作有效落实。依托国民教育招收定向培养军士,是贯彻党在新时代的强军目标、建设世界一流军队的重要举措。各级要站在深入推进军民融合发展的战略高度,把招收定向培养军士作为一项严肃的政治任务,作为支持和服务改革强军的实际行动,切实提高思想认识,强化组织领导,明细职责分工,严密组织实施,狠抓工作落实,确保高标准高质量完成招收定向培养军士任务。
    (二)严格审查考核,确保招收培养质量。要严把招收审查关,严密组织体格检查、政治考核和招生录取,提高培养对象选拔质量。要严把培养考核关,培养对象入校后属地兵役机关要指导定向培养高校及时组织身体复查,在校学习期间加强专业学习和技能培养,不合格的要及时予以淘汰。要严把招收入伍复查关,培养对象入伍前严格按照招收条件进行体检政考,不合格的不得批准入伍。对不履行工作职责、招收培养质量不合格、任务完成率较低的,要严肃追究单位和领导责任。
    (三)加强协调配合,着力完善工作机制。招收定向培养军士工作涉及军地多个部门,组织程序复杂,工作环节多,培养时间长,必须加强军地协调,合力推进工作落实。兵役机关要认真履行牵头承办职责,成立专门工作班子,建立联合办公机制,统筹协调工作落实。教育部门要利用高考填报志愿有利时机,加大招收政策规定的宣传,鼓励优秀学生报考。招收部队大单位和培养高校要建立长期协作机制,组织签订培养协议,研究制定培养方案,明确培养目标任务,努力提高定向培养质量。
    (四)严肃纪律规矩,切实筑牢廉洁底线。严格落实军地结合部廉政风险防范纪律要求,各司其职、各负其责,切实履行行业部门廉政主管责任。各地教育部门和招生考试机构、各定向培养高校要严格遵守高校招生“30个不得”、“八项基本要求”等工作纪律,按照明确的招生计划和程序办法组织实施;兵役机关要将定向培养工作纳入廉洁征兵督导范围,对简化程序、降低标准,以及军地有关人员乱拉天线、乱找关系插手定向培养工作的,及时协调军地有关部门严查快办,确保定向培养工作健康有序发展。
    定向培养军士工作的未尽事宜,按照《直接从非军事部门招收军士工作规定》办理。
    附件:2024年报考定向培养军士体检医院、地点及咨询电话
    陕西省招生委员会办公室
    陕西省人民政府征兵办公室
    2024年5月29日
    附件
    2024年报考定向培养军士体检医院、地点及咨询电话
    
随便看

 

高三复习网高考复习资料包含学习辅导、大学院校、大学专业、大学专业排名、高考动态等各类高考复习资料,是广大高考生复习备考及报名的必备资源库。

 

Copyright © 2002-2024 zjsgfm.com All Rights Reserved
更新时间:2026/4/22 20:44:39